logo logo
  • 网站首页
  • 学院概况
    学院简介校园风光 大事记
  • 党群工作
    党的建设 工会工作 团青工作 常冶青年说
  • 教学科研
    专业建设 名师风采 教学动态 学历通道 职教高考
  • 魅力学工
    德育动态 社团活动 师生风采
  • 招生就业
    招生简章 校企合作 就业资讯 在线报名
  • 社会培训
    技能提升 创新创业
  • 钟楼工匠学院

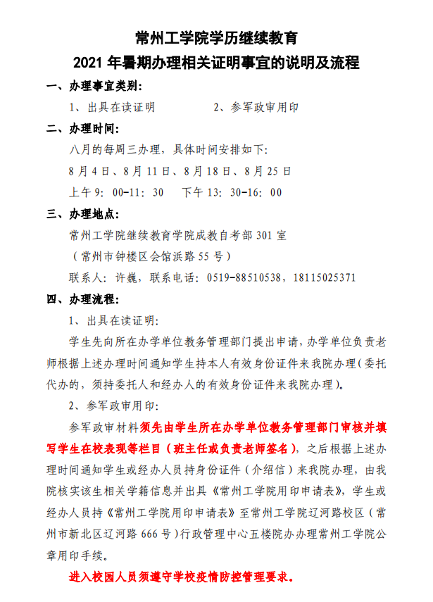
转-常州工学院学历继续教育2021年暑期办理相关证明事宜的说明及流程

2021-07-04

BU%0OF(`I{8S4WE(X`N1W~U.png



上一条

转-关于做好我校学历继续教育2021级新生信息补录的通知

下一条

转-关于印发《常州工学院成人高等教育学士学位授予办法(修订)》的通知


联系电话:0519-83258506(党政办公室)
联系电话:0519-83258500(招生就业处)
联系电话:0519-83258387(学生工作处)
学校地址:江苏省常州市钟楼区新冶路39号
来校路线:乘坐公交车21路、258路至常州冶金技师学院
驾车导航:常州冶金技师学院南门

联系电话:0519-83258506(党政办公室)
联系电话:0519-83258500(招生就业处)
联系电话:0519-83258387(学生工作处)
学校地址:江苏省常州市钟楼区新冶路39号
来校路线:乘坐公交车21路、258路至常州冶金技师学院
驾车导航:常州冶金技师学院南门

  • 抖音

  • 公众号



友情链接:网站首页
备案号:苏ICP备14050627号
公安备案号:苏公网安备32040402000867号