网站首页
学院概况
学院简介
校园风光
大事记
党群工作
党的建设
工会工作
团青工作
常冶青年说
教学科研
专业建设
名师风采
教学动态
学历通道
职教高考
魅力学工
德育动态
社团活动
师生风采
招生就业
招生简章
校企合作
就业资讯
在线报名
社会培训
技能提升
创新创业
钟楼工匠学院
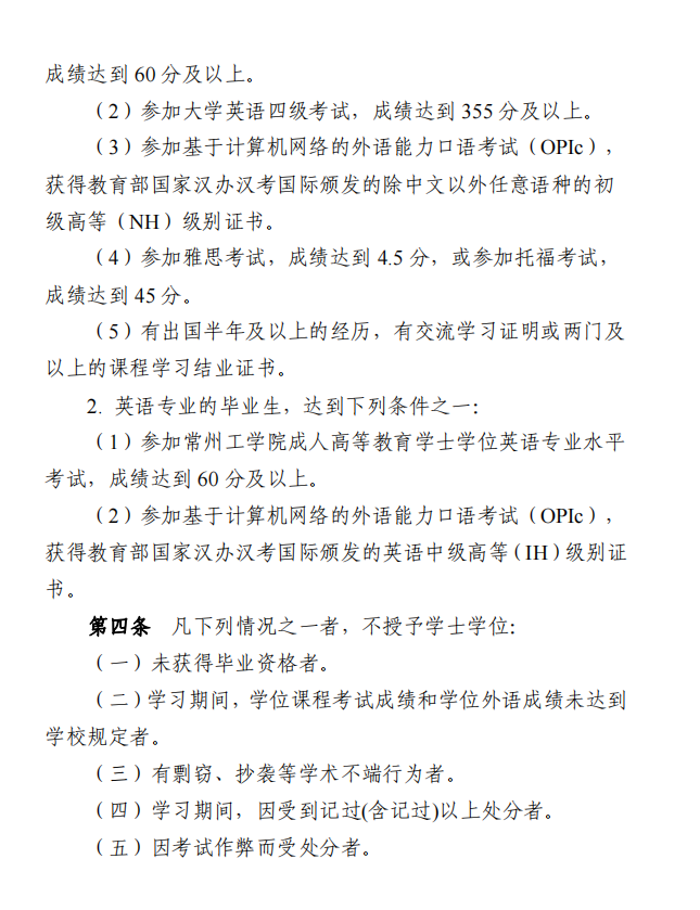
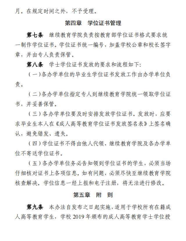
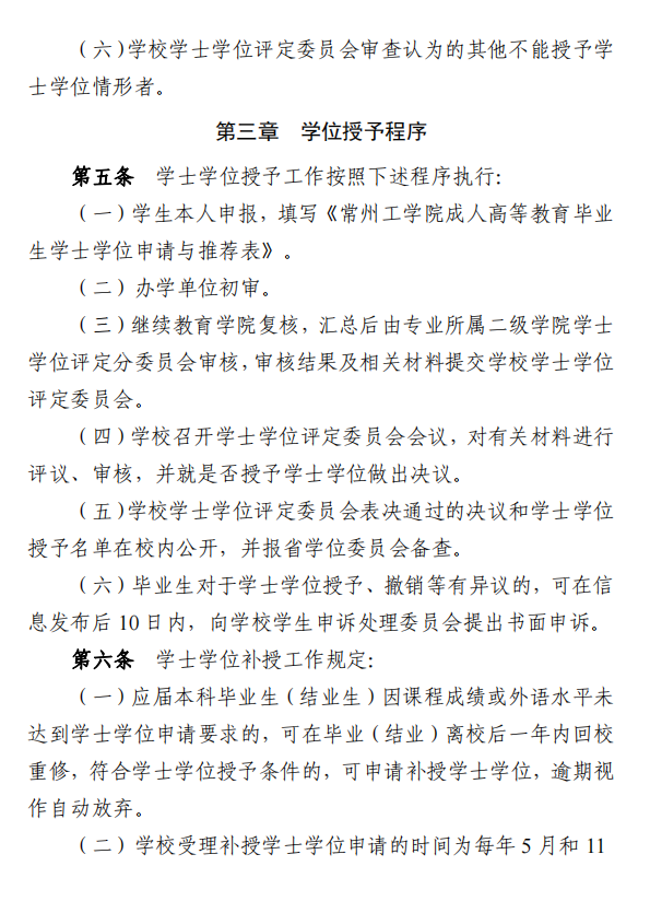
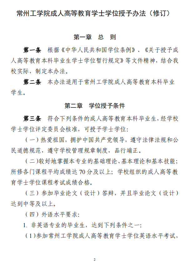
转-关于印发《常州工学院成人高等教育学士学位授予办法(修订)》的通知
2021-06-30
上一条
转-常州工学院学历继续教育2021年暑期办理相关证明事宜的说明及流程
下一条
常州工学院2021年下半年学位英语考试预报名通知
×